Interieur van het Vossius Gymnasium. Een van de klaslokalen tijdens de les in 1934 // Stadsarchief Amsterdam
Wiskunde gebruiken om prangende vragen over onze geschiedenis te verklaren? Op het eerste gezicht zijn geschiedenis en wiskunde misschien niet twee vakgebieden die je snel met elkaar zult associëren. We kunnen echter wel degelijk wiskundige concepten heel nuttig inzetten binnen het geschiedenisvakgebied, bijvoorbeeld om historische sterftepatronen te onderzoeken. Stel, we kijken naar de kindersterfte in Amsterdam gedurende de tijdsperiode 1856-1865. In deze tijdsperiode stierf ongeveer 28 procent van de kinderen voordat zij hun vijfde verjaardag konden vieren. Dit sterftecijfer is heel hoog. Hoe kan dat?
Met behulp van een zogenaamde ‘survivalanalyse’ kunnen we onder andere de overlijdenskans van Amsterdamse kinderen in deze periode berekenen. Voor deze analyse hebben we allereerst ‘time-to-event data’ nodig. Dat zijn data die ons in staat stellen om mensen in het verleden te observeren totdat zij een bepaalde gebeurtenis (bijvoorbeeld overlijden door een bepaalde ziekte) in hun leven meemaken. In ons geval gaat het dan om de gebeurtenis van overlijden. Als we kijken naar de kindersterfte zijn we geïnteresseerd in het aantal dagen vanaf het moment dat een kind geboren wordt in Amsterdam (de initiële staat) tot het moment dat het kind sterft (het ‘event’), voordat hij of zij vijf jaar oud is geworden (zie Figuur 1). Deze data hebben we van alle kinderen die in Amsterdam zijn overleden tussen 1856-1865 uit de Amsterdamse doodsoorzakenregisters. Een voorbeeld uit onze database: Hendrik Lodewyk Kniese werd geboren op 25 januari 1856 aan de Palmdwarsstraat 216 en na 991 dagen overleed hij aan catarrhus intestinorum (voedselvergiftiging) op 12 oktober 1858. Dat betekent dat Hendrik bijna 3 jaar oud is geworden.
Naast levensduur hebben we ook andere persoonlijke achtergrondinformatie nodig om de overlijdenskans van de Amsterdamse kinderen te berekenen. Sommige groepen in de samenleving werden namelijk harder geraakt door sterfte aan bepaalde ziektes dan andere groepen. Zo heeft onderzoek uitgewezen dat arme mensen zich minder goed konden beschermen tegen infectieziekten dan rijke mensen [link]. Maakte het bijvoorbeeld uit dat de vader van Hendrik sigarenmaker was en daarmee tot de lage middenklasse behoorde? Dergelijke omstandigheden kunnen we onderzoeken aan de hand van een ‘Cox proportional hazard regressiemodel’. Dit is een klasse modellen in de statistiek, die de tijd die verstrijkt vóórdat een gebeurtenis zich voordoet, relateert aan een of meer factoren. Dat zijn factoren zoals geslacht, het geboortejaar, de buurt, of het beroep van de vader.
Het Cox regressiemodel schat een zogenaamde ‘hazard ratio’, wat de verhouding van de risicopercentages tussen twee groepen in een factor aangeeft. Zo kunnen we bijvoorbeeld uit dit model halen dat de gender van de kinderen een hazard ratio van 1.09 heeft. Dit betekent dat jongens een 9% hoger risico hebben om te overlijden voordat ze vijf jaar oud worden dan meisjes.
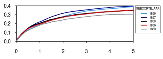
Om de data te visualiseren, maken we gebruik van de ‘cumulatieve incidentie’, dit is de overlijdenskans sinds geboorte. In Figuur 2 zien we de overlijdenskans van Amsterdamse kinderen gedurende de eerste vijf levensjaren. We zien dat de overlevingskans in 1857 stijgt in vergelijking met 1856, vervolgens daalt in 1858, weer stijgt in 1859 en aanzienlijk daalt in 1860. Deze fluctuering in de overlevingskans kan deels verklaard worden door de hoeveelheid geboortes per jaar; in de geboortejaren dat de overlevingskans stijgt, stijgt ook het aantal geboortes. Om de stijgingen en dalingen verder te verklaren, kunnen we ook de verschillende doodsoorzaken bekijken.
Ondanks dat een kind natuurlijk maar één keer kan sterven, kan het wel sterven aan verschillende soorten ziektes die met elkaar ‘concurreren’. Wanneer een kind al sterft aan een complicatie bij geboorte, kan het niet meer sterven aan bijvoorbeeld de pokken. Hier moeten we dus rekening mee houden en dat doen we met een zogenaamd ‘competing risk model’.[1] Om het simpel te houden, hebben we alle doodsoorzaken verdeeld in zeven categorieën van doodsoorzaken die met elkaar ‘concurreren’.
De cumulatieve incidentie kunnen we ook hanteren om op één doodsoorzaak in te zoomen. In Figuur 3 bekijken we de cumulatieve overlijdenskans van de verschillende doodsoorzaken voor kinderen die geboren zijn in het jaar 1856, naast die van het geboortejaar 1860. We zien hier dat de meest voorkomende doodsoorzaken door de lucht overdraagbare infectieziekten zijn (denk aan tuberculose of de mazelen) en dat het risico op deze categorie gedaald is in 1860 vergeleken met 1856. Als we dan alleen kijken naar door de lucht overdraagbare infectieziekten in Figuur 4, dan zien we dat het risico ongeveer hetzelfde blijft in 1857, heel erg daalt in 1858, weer stijgt in 1859 en daar blijft hangen in 1860. Opvallend is ook dat voor bepaalde geboortejaren de overlijdenskansen overlappen, dat is iets om verder uit te zoeken.
Op dezelfde manier kunnen we ook het gedrag van de zes andere risico’s analyseren per geboortejaar. Dit kan dan meegenomen worden in een verklaring voor de verschillen in overlijdenskans voor bepaalde kinderen in een specifieke doodsoorzaakcategorie. Op deze wijze bouwen we met een wiskundig model een fundering voor een geschiedkundige verklaring. De vraag blijft echter, wat is de historische verklaring achter de schommeling van de overlijdenskansen per geboortejaar door de verschillende doodsoorzaken? Voor het uiteindelijke antwoord op deze vraag moeten we nog even wachten op de bevindingen van een aantal andere analyses. De resultaten hiervan zullen binnenkort verschijnen in een volgende blog.
Over de auteur: Eva Rovan studeert wiskunde aan de Universiteit Leiden. In haar bachelorscriptie onderzoekt ze onder de supervisie van dr. Mirko Signorelli (Universiteit Leiden) en drs. Salvatore Battaglia (Universiteit van Palermo, Italië) hoe competing risk-modellen kunnen helpen om kindersterfte in het verleden te verklaren.
[1] Putter, H., Fiocco, M. and Geskus, R.B. (2007), Tutorial in biostatistics: competing risks and multi-state models. Statist. Med., 26: 2389-2430. https://doi.org/10.1002/sim.2712

Bijzonder interessant om te lezen en rekening mee te houden voor mijn familiegeschiedenis, waaronder voorouders in Amsterdam.
duidelijk, ben benieuwd naar de historische verklaring.